Menu
Dean's Representative for the Education Quality Assurance System
dr hab. inż., prof. PŚ
Sławomir Kwiecień
44-101 Gliwice,
ul. Akademicka 5
p. 214
mail: Slawomir.Kwiecien@polsl.pl
The basis for the introduction of the system
- The Law on Higher Education,
- Resolution of the Senate No. XXVII / 188/07/08 on the introduction of the Education
- Quality Assurance System at the Silesian University of Technology,
- Ordinance No. 33/07/08 of the Rector of the Silesian
- University of Technology on the launch of the Education
- Quality Assurance System at the Silesian University of Technology,
- Resolution of the Faculty Council of 30 June 2008 on the introduction of the QMS,
- Ordinance No. 14/08/09 of the Rector of the Silesian University of Technology on the establishment of the University Council for the Education Quality Assurance System,
- Regulation No. 84/12/13 of the Rector of the Silesian University of Technology of September 12, 2013 on the Education Quality Assurance System.
System goals
- Increasing the quality of education,
- Standardization and unification of the procedure of teaching staff and students,
- Raising the rank of didactic work,
- Determining the responsibilities and rights of the participants in the education process,
- Specifying and popularizing the didactic offer.
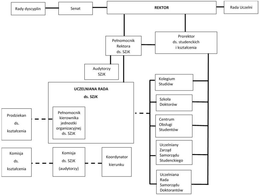
System structure

Faculty of Civil Engineering’s Commission for Education Quality Assurance System composed of:
- dr hab. inż. Sławomir Kwiecień, prof. PŚ (RB7) – Dean's Plenipotentiary for Education Quality,
- dr inż. Andrzej Śliwka (RB 2),
- dr inż. Leszek Dulak (RB 3),
- dr inż. Aleksandra Kostrzanowska-Siedlarz (RB 3),
- dr inż. Marek Bartoszek (RB 5),
- dr inż. Rafał Krzywoń (RB 6),
- dr inż. Anna Olma (RB 7),
- mgr inż. Joanna Szołtysik (representative of doctoral students),
- inż. Irena Grzesik (student representative).
Faculty of Civil Engineering’s Auditors of the QMS
- dr inż. Marek Bartoszek,
- dr inż. Rafał Krzywoń,
- dr inż. Anna Olma,
- dr inż. Krzysztof Grygierek,
- dr inż. Aleksandra Kostrzanowska-Siedlarz,
- dr inż. Leszek Dulak,
- dr inż. Andrzej Śliwka,
- mgr inż. Łukasz Rduch.